天津直呼广告有限公司
  • 首页
  • 企业简介
  • 产品大全
  • 联系我们
  • 企业信息
  • 在线留言
当前位置: 首页 > 产品大全 > 微软转手展示业务及部分地图业务

微软转手展示业务及部分地图业务

微软转手展示业务及部分地图业务

如若转载,请注明出处:http://www.zhihu008.com/product/467.html

更新时间:2025-11-25 00:30:43

产品列表
PRODUCT

----------------

  • 望和啤酒怎么样_望和啤酒 望和啤酒怎么样_望和啤酒
  • 7月28日品牌风云榜:京东金融因不良广告被罚40万 ;27省份上半年GDP数据出炉,9省份增速跑赢全国; 7月28日品牌风云榜:京东金融因不良广告被罚40万 ;27省份上半年GDP数据出炉,9省份增速跑赢全国;
  • line造就今年科技产业最大ipo 或将扩展广告业务 line造就今年科技产业最大ipo 或将扩展广告业务
  • 商务创意营销方案活动策划广告公关企划模板ppt下载 营销策划ppt大全 商务办公ppt编号 23089971 商务创意营销方案活动策划广告公关企划模板ppt下载 营销策划ppt大全 商务办公ppt编号 23089971
  • 在聊城,你的归属感被藏在了哪里 在聊城,你的归属感被藏在了哪里
  • 万润科技摊上事欲甩锅被法院看穿 子公司法人巨额行贿被判42个月 万润科技摊上事欲甩锅被法院看穿 子公司法人巨额行贿被判42个月
  • post业务,看谷歌怎么帮google 卖广告 post业务,看谷歌怎么帮google 卖广告
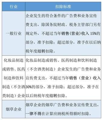
  • 广告费和业务宣传费支出税前扣除规定,你要知道 广告费和业务宣传费支出税前扣除规定,你要知道
  • 【汇缴专题】广宣费、业务招待费、捐赠支出所得税申报处理实务 【汇缴专题】广宣费、业务招待费、捐赠支出所得税申报处理实务
  • 广告耗材图片素材 广告耗材图片素材

地址:天津市武清区南黄花店镇政府南路16号

电话:022-27102133

Copyright © 2025 www.zhihu008.com 广告业务 天津直呼广告有限公司 版权所有 Sitemap